三年/五年师承名医跟诊中医师承培训介绍报名材料1v1指导班考前仿真模考训练班一年通关班三年通关班中医(专长)医师培训介绍网络全程班技能特训班面授全程班VIP精品班签约服务班出师和确有专长中医助理医师中医执业医师中医主治医师助理/执业中医小儿推拿专项中医康复理疗专项专项职业能力证书平脉辨证软组织修复产后康复筋经与针刀病根埋线推拿正骨针灸美容特色技能提升医考日历医学百科医学动态《中华人民共和国医师法》《中华人民共和国中医药法》中医医术确有专长(卫计委15号令)传统医学师承出师和确有专长(卫生部52号令)更多>>政策法规四川省卫健委四川省人社厅四川省中医药管理局成都市卫健委成都中医药大学四川省中医医院友情链接

金鉴学堂2025年度中医师承招生简章

传统传承与现代教育的深度融合

发表时间:2025-09-11 15:34作者:金鉴学堂
  • 现在是师承的最好时机!


定义革新:传统传承与现代教育的深度融合

中医师承打破院校教育同质化局限,构建 "跟师临诊 + 理论研修" 的沉浸式培养体系。学员在带教基地,通过跟师学习,系统掌握望闻问切技能与辨证施治精髓。区别于院校教育的标准化教学,师承模式注重个性化传承 —— 口传心授的独特诊疗体系、经验技术的活态延续,使学员在 3-5 年内成长为 具有一定临床思维和诊疗水平的实战型人才


师承跟诊1.png



政策红利:全链条制度保障释放职业机遇

法律护航:四大政策明确师承人员通过考核可获医师资格;

国际接轨:中医药已传播至 196 个国家,113 国认可针灸疗法,师承人才可通过 "一带一路" 中医药海外中心等平台拓展国际执业空间。




image.png

image.png

image.png

image.png




市场爆发:千亿蓝海催生人才刚需

诊疗市场扩容:2023 年中医类医疗机构诊疗量达 15.4 亿人次,民营中医馆接诊量年增超 30%,固生堂等连锁机构年服务量突破 1500 万人次;


image.png


产业规模激增:中医大健康产业预计 2025 年达 1.8 万亿元,养生保健市场规模突破 2200 亿元,Z世代贡献 30% 消费力,催生养生康复中心、理疗中心等新兴业态;


基层缺口巨大:国家要求 2025 年基层中医馆全覆盖,现有 4.2 万个中医馆面临人才短缺,具备师承背景的中医师成为基层医疗 "抢手货";


image.png
金鉴logo_画板 1 副本 4.png

  • 中医师承如何迈向执业?


image.png


3年制路径

第1-3年跟师学习,3年后参加出师考核,第4年考执业助理医师,第9年考执业医师。适合想循序渐进打基础的学员,通过系统学习,逐步积累临床经验。


图片


5年制路径

第1-5年深度跟师学习,侧重专长培养,5年后参加中医(专长)医师考核,第6年直接执业。适合有一定基础、想快速实现“开馆/独立接诊”的学员,通过专长培养,快速获得执业资格。


image.png

金鉴logo_画板 1 副本 4.png

  • 哪些人适合师承?

中医师承招生简章(2025)_16.png


中药、康复、护理等不满足考取执业医师资格证条件的非全日制医学专业在校学生;

以家传或自学等方式接触中医,希望通过系统性跟师学习考取中医医师资格的社会人士;

大健康领域创业者,希望通过系统性跟师学习考取中医医师资格的社会人士;

从事中医、中药、康复等工作,或有相关专业背景,希望学习中医名家学术经验的专业人士;

从事西医、护理、检验等相关工作,希望学习中医的专业医务人员;

接受过中医治疗,深信中医疗效,对中医抱有浓厚兴趣,希望未来转型成为中医医生的社会人士。


招生要求:

1.热爱中医药,品行端正,尊师重教,具有仁爱之心,无犯罪记录;

2.专业不限,年龄45岁及以下,至少具有大专学历;

3.立志以从事中医相关工作或推广中医药文化为主要事业;

4.通过师承面试与师承入学考试;

5.通过师承带教专家一个月考核期。


金鉴logo_画板 1 副本 4.png

  • 核心优势


政策合规,路径清晰: 深度理解并精准对接国家政策,提供从拜师公证、备案到考核认证的全流程合规服务,执业通路明确可靠。

明师云集,阵容顶尖:85%正高导师占比,汇聚省级名医与菁英人才,确保临床带教的高起点与高质量。

体系科学,四维融合:独创性融合院校理论、师承实践、技能精进与考试辅导,弥补单一模式不足,培养全面人才。

平台强大,资源丰富:依托金鉴学堂多年积累(服务超10万学员,覆盖全国34省及海外),拥有成熟课程体系、案例库、技术培训模块及强大的校友网络,提供持续学习交流与职业发展支持。

聚焦临床,实战为王:一切培养围绕提升临床思维与解决实际问题能力展开,强调“早临床、多临床、反复临床”。

全程服务,省心省力:从匹配导师、合同公证、学习规划到考试通关,提供一站式、管家式服务,让学员心无旁骛专注学习与临床。

image.png

金鉴logo_画板 1 副本 4.png

  • 15大项目服务内容


2507金鉴品手册(1)_06.png


1.政策梳理

图片


第二条 以师承方式学习传统医学或者经多年传统医学临床实践医术确有专长、不具备医学专业学历的人员,参加医师资格考试,适用本办法。


第二十七条 师承和确有专长人员取得《传统医学师承出师证书》或《传统医学医术确有专长证书》后,在执业医师指导下,在授予《传统医学师承出师证书》或《传统医学医术确有专长证书》的省(自治区、直辖市)内的医疗机构中试用期满1年并考核合格,可以申请参加执业助理医师资格考试。


第二十八条 师承和确有专长人员取得执业助理医师执业证书后,在医疗机构中从事传统医学医疗工作满5年,可以申请参加执业医师资格考试。


图片


图片


image.png


第二条 以师承方式学习中医或者经多年实践,医术确有专长的人员参加医师资格考核和执业注册,适用本办法。


第十九条 考核合格者,由省级中医药主管部门颁发《中医(专长)医师资格证书》。


第二十五条 中医(专长)医师实行医师区域注册管理。取得《中医(专长)医师资格证书》者,应当向其拟执业机构所在地县级以上地方中医药主管部门提出注册申请,经注册后取得《中医(专长)医师执业证书》。


第二十八条 取得《中医(专长)医师执业证书》者,即可在注册的执业范围内,以个人开业的方式或者在医疗机构内从事中医医疗活动。


image.png


图片


image.png


第十一条 以师承方式学习中医满三年,或者经多年实践医术确有专长的,经县级以上人民政府卫生健康主管部门委托的中医药专业组织或者医疗卫生机构考核合格并推荐,可以参加中医医师资格考试。


以师承方式学习中医或者经多年实践,医术确有专长的,由至少二名中医医师推荐,经省级人民政府中医药主管部门组织实践技能和效果考核合格后,即可取得中医医师资格及相应的资格证书。


本条规定的相关考试、考核办法,由国务院中医药主管部门拟订,报国务院卫生健康主管部门审核、发布。


image.png


图片


image.png


第十五条 从事中医医疗活动的人员应当依照《中华人民共和国执业医师法》的规定,通过中医医师资格考试取得中医医师资格,并进行执业注册。中医医师资格考试的内容应当体现中医药特点。


以师承方式学习中医或者经多年实践,医术确有专长的人员,由至少两名中医医师推荐,经省、自治区、直辖市人民政府中医药主管部门组织实践技能和效果考核合格后,即可取得中医医师资格;按照考核内容进行执业注册后,即可在注册的执业范围内,以个人开业的方式或者在医疗机构内从事中医医疗活动。国务院中医药主管部门应当根据中医药技术方法的安全风险拟订本款规定人员的分类考核办法,报国务院卫生行政部门审核、发布。



图片


2.专业推荐

image.png



3.导师匹配

通过3步匹配法,确保导师具备“会看病+会带教”能力,不满意可免费调换。

image.png



4.合同公证

师承合同签署+师承合同公证

1.师承学员:身份证;户口本;最高学历证书;

2.指导老师:身份证;执业医师资格证;执业医师执业证;技术职称证书;

3.公证处:公证书。


image.png



5.协助备案

材料清单提前1周列好,专员陪同办理,节省至少5个工作日。

image.png



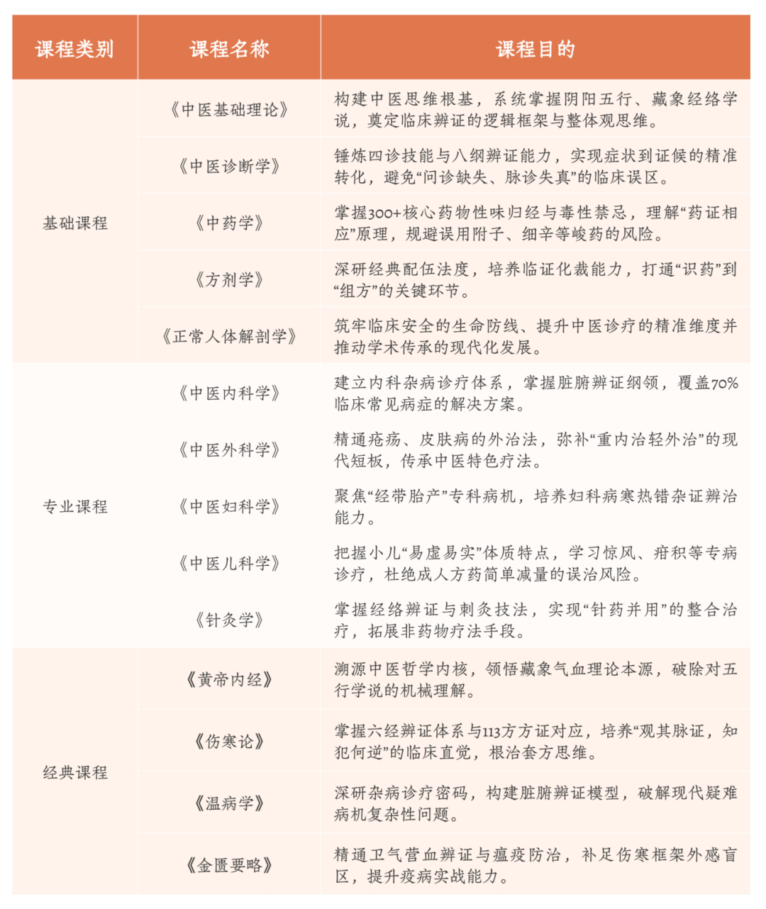
6.理论筑基

理论筑基:现代学科体系结合传统四大经典:构建“理-法-方-药-术”闭环。


2507金鉴品手册(1)_10.png

image.png
image.png



7.文化研学

沉浸式感知中医药历史脉络与哲学内核。


image.png
image.png



8.临床跟师

在真实诊疗场景中观察导师辨证决策全过程,从“纸上谈病”转向“见症识机”,培养“望闻问切”的实战直觉与应变能力。


image.png



9.成长沙龙

倾听同龄人从迷茫到执业的破局经验,获取考证实战技巧、诊所运营心法,破解“如何从跟师到独立执业”的职业转型焦虑。


image.png



10.学术传承

直击中医名家独家验方与疑难病诊疗心法,避免“跟一师、学一派”的局限,博采众长构建个性化学术体系。


image.png



11.特色技术

提升综合服务能力和患者信任度,让师承之路走得更稳、底气更足,为成长为能看好病的实战型中医打下坚实基础。


2507金鉴品手册(1)_12(1).png



12.经典研读

直溯中医之本,承古拓新。深度学习古代医家独特经验与哲学思想,培养纯正中医思维,避免理论断层。

image.png



13.技能提升

通过标准化病例库与舌脉分析工具,量化训练诊断精准度,告别“辨证凭感觉”,实现“一症一策”的确定性成长。


image.png



14.考证培训

实现医术合法化与职业身份转型,使师承医术从家传秘术转化为受监管、可溯源的公共医疗资源,最终推动中医临床人才规范传承。


image.png



15.校友权益

中医特色诊疗技术培训课程校友权限

针对金鉴学堂校友,提供免费定制课程

优秀学员,推荐实习或就业岗位


image.png
image.png



金鉴logo_画板 1 副本 4.png

  • 报名流程

image.png


金鉴logo_画板 1 副本 4.png

  • 未来展望


金鉴学堂师承项目将持续深化教育改革,不断完善“明师+临床+学术+技能+考核”的培养闭环。我们致力于打造更高层次的中医传承平台,积极响应社会对自然疗法与个性化诊疗日益增长的需求。我们期待与更多矢志传承中医精粹的同道携手,共同培育新时代下既深谙经典、又勇于创新的中医栋梁,让“大医精诚”的精神薪火相传,让千年岐黄之术在守护人民健康的伟大事业中绽放更加璀璨的光芒。金鉴学堂,愿作您传承中医圣火、成就明医之路的坚实引灯人!

image.png
金鉴学堂
JINJIANXUETANG
地址:成都市金牛区十二桥路华神大厦B405
电话:028-83573517
友情链接
服务支持
联系我们
周一至周五:08:30-18:30
金鉴学堂服务号
金鉴学堂订阅号
金鉴学堂视频号