三年/五年师承名医跟诊中医师承培训介绍报名材料1v1指导班考前仿真模考训练班一年通关班三年通关班中医(专长)医师培训介绍网络全程班技能特训班面授全程班VIP精品班签约服务班出师和确有专长中医助理医师中医执业医师中医主治医师助理/执业中医小儿推拿专项中医康复理疗专项专项职业能力证书平脉辨证软组织修复产后康复筋经与针刀病根埋线推拿正骨针灸美容特色技能提升医考日历医学百科医学动态《中华人民共和国医师法》《中华人民共和国中医药法》中医医术确有专长(卫计委15号令)传统医学师承出师和确有专长(卫生部52号令)更多>>政策法规四川省卫健委四川省人社厅四川省中医药管理局成都市卫健委成都中医药大学四川省中医医院友情链接

七月半,阴气窜,中元时节中医教你如何稳住“三魂七魄”...

发表时间:2025-09-11 16:41作者:岐阳老师



中元节(农历七月十五,亦称“七月半”、“鬼节”),作为中国传统祭祖大节之一,不仅是缅怀先人的时刻,也蕴含着顺应天时、调和阴阳的中医养生智慧。

下面我将为你梳理中元节与中医养生之间的联系,并提供一些实用的建议。


ZHONGYUAN   FESTIVAL

认识三魂七魄


图片
图片

中元节,作为中国传统祭祀祖先的重要节日,不仅承载着深厚的民俗文化,也与中医理论中“三魂七魄”的概念有着微妙的联系。

图片
图片


在中医理论中,“三魂七魄”是描述人体精神活动和生理功能的重要概念,它们都属于“神”的范畴,依赖于物质的“精”和“气”而存在三魂:生命的高级调控系统。


三魂 :属阳,主要负责人的高级精神活动和生命本质,其名称和功能可概括如下:

图片


七魄 生理本能的具体执行者

七魄属阴,主要在幽精的主理下,管理五脏的具体功能,其名称和核心功能可概括如下:

图片

七魄的功能发挥好坏,被认为与体内“德”的能量充沛与否有关。“德”能量充沛,七魄就发挥好的作用;反之,则可能发挥坏的作用。


中元节与魂魄观念的民俗关联

中元节,农历七月十五,又称“鬼节”,民间认为此日地官赦罪,鬼门大开。魂魄观念与此日的民俗禁忌多有交融:

图片
图片

魂火之说:民间传说人有三把“魂火”(天魂、地魂、命魂),分别位于头顶和双肩,是活人生气的象征,能护佑安康。因此,中元节忌讳被人乱拍肩膀,以免拍熄魂火,导致生病或运势不佳。

收敛神气:中元节夜晚阴气较重,习俗上建议早归家、不夜游,避免去水边或阴暗之地,以免扰动人自身的魂魄,或受外界“阴邪”之气影响。从中医养生角度看,这也有利于在季节转换时收敛神气,安定心神,顺应自然规律。

图片
图片


ZHONGYUAN   FESTIVAL

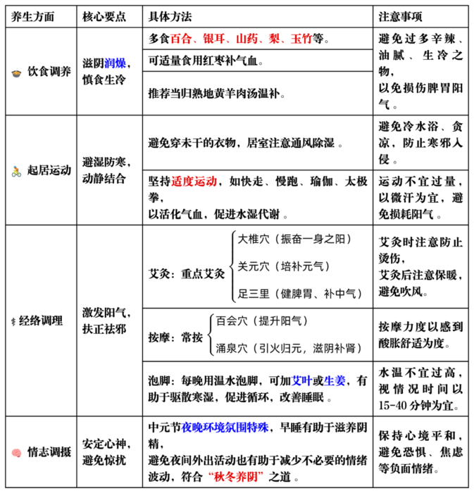
中元节的时令与中医养生


中元节正值夏秋之交。此时天地间阳气渐衰,阴气渐盛 ,加上初秋雨水较多,空气潮湿,人体容易受到寒湿之邪的侵袭,可能出现疲劳、肠胃不适、皮肤过敏等问题 。因此,中医强调此时养生应注重扶助阳气、祛除湿邪,以平衡体内的阴阳气血。

以下是一些顺应此时节的养生建议:

图片


ZHONGYUAN   FESTIVAL

了解几味名字特别的“鬼”中药


中元节不免让人联想到“鬼”,中医里还真有一些名字带“鬼”的中药材,它们各有其独特的功效

•鬼盖:即人参,因其喜背阳向阴的生长习性得名。它能大补元气,安精神,定魂魄。

•鬼箭羽:又名卫矛,有活血化瘀、调经止痛的作用,常用于妇科病症。

•鬼见愁:指的是无患子,古人认为其有辟邪之用,实际能清热、祛痰、杀虫 。

•徐长卿:又名鬼督邮,有祛风止痛、解毒止痒的功效。

图片


这些药材的名字多与其生长环境、形态或传说有关,了解它们也能从一个特别的角度感受中医文化的趣味。

ZHONGYUAN   FESTIVAL

芳香化湿与避秽


中元节作为夏秋之交的重要时节,古人除了遵循特定的养生规律,还会借助 “芳香化湿” 的中药材来避秽祛邪,佩戴香囊便是其中极具智慧的一种方式。

中医认为,芳香味能 “散、行、开”,具有化湿、辟秽、开窍、醒脾等作用。这些芳香药材多含有挥发油,其散发的气味可以在人体周围形成高浓度的小环境,通过口鼻吸入和皮肤、经络穴位吸收,能够疏通脏腑经络体系,从而发挥避秽浊、防御疾病的功效。

古人很早就发现佩戴香囊能驱邪解毒,确保健康,并有“戴个香草袋,不怕五虫害”之说。

在春季传染病开始抬头的时候,古人会制作香袋拴在孩子们的衣襟上,以作驱虫祈福之用。

图片


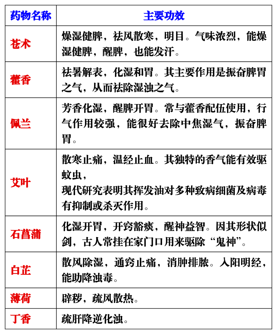
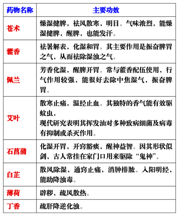
制作香囊常用的芳香化湿避秽药物主要有以下几种:

图片


香囊的制作并不复杂,关键在于药物的配伍。这里给你提供几个实用的配方参考:

图片
图片
图片

1. 传统防疫驱蚊配方

•配方一:艾叶、白芷、石菖蒲、陈皮、金银花、薄荷、藿香、紫苏叶各6-8克。

•配方二:丁香、苍术、白芷、藿香、桂皮和艾叶。其中苍术、白芷、藿香、艾叶可多放些,丁香和桂皮因味道较重可适量少放


2. 辟瘟囊(出自清代《理瀹骈文》)

•配方:羌活、大黄、柴胡、苍术、细辛、吴茱萸各等份,约20克。此方能通调六经,使气机调畅,邪不内生,尤其适用于尚未感受邪气的易感人群。


3.防疫香囊

•配方:艾叶、藿香、薄荷、佩兰、白芷、木香、苍术各等份,约20克。可用于日常防护,尤其适合在疫病萌发时节佩戴。


制作方法:将配方中的药物洁净、干燥后粉碎(注意不要打成太细的粉末),搅拌均匀,装入透气的棉布袋中即可


图片


虽然香囊好处多,但使用时也有一些地方需要留意

图片
图片

•有效期:香囊的药效会随着气味的散失而减弱,最佳使用期通常在一到两周左右。气味变淡后应及时更换药粉;

•孕妇慎用或禁用,特别是含有活血化瘀或气味浓烈药物的香囊,以免造成不良影响;

•过敏体质者使用前应咨询医师或药师,若出现红疹、瘙痒等不适,应立即停用。


使用方式:可佩戴于身前、置于枕边(安神类香囊除外)、悬挂于室内、车内或办公室。不宜零距离猛嗅,以免刺激鼻腔。应避免香囊与皮肤直接接触,也不要让孩子误食。

图片
图片


图片


中元节的祭祀习俗和与之相关的魂魄观念,是传统文化的一部分。从现代科学视角看,“三魂七魄”更是一种古老的哲学模型和对人体生命现象的理解方式。在中元节这个特殊的时节,了解这些传统文化,并顺应自然规律进行适当的养生调节,是有益身心健康的

中元节的养生,核心在于顺应自然节律,通过饮食、起居、运动和精神调养来扶助阳气、祛除湿邪,从而达到阴阳平衡的状态。以上建议多为传统养生智慧的总结,个人体质有差异,若有特定健康问题,还请务必咨询专业医师。


希望这些信息能帮助您更好地理解中元节与中医养生之间的联系,并在这个特殊的时节里照顾好自己。


END


声明: 部分图片素材来源于网络,侵删。本文所含医学知识仅为健康科普,不能替代专业医疗诊断或治疗建议。如有健康问题,请务必咨询合格医生。


金鉴学堂
JINJIANXUETANG
地址:成都市金牛区十二桥路华神大厦B405
电话:028-83573517
友情链接
服务支持
联系我们
周一至周五:08:30-18:30
金鉴学堂服务号
金鉴学堂订阅号
金鉴学堂视频号