三年/五年师承名医跟诊中医师承培训介绍报名材料1v1指导班考前仿真模考训练班一年通关班三年通关班中医(专长)医师培训介绍网络全程班技能特训班面授全程班VIP精品班签约服务班出师和确有专长中医执业(助理)医师中医主治医师职称培训中医小儿推拿专项中医康复理疗专项专项职业能力证书平脉辨证软组织修复产后康复筋经与针刀病根埋线推拿正骨针灸美容特色技能提升医考日历医学百科医学动态《中华人民共和国医师法》《中华人民共和国中医药法》中医医术确有专长(卫计委15号令)传统医学师承出师和确有专长(卫生部52号令)更多>>政策法规四川省卫健委四川省人社厅四川省中医药管理局成都市卫健委成都中医药大学四川省中医医院友情链接

四川省中医药专业技术人员职称申报评审基本条件

发表时间:2025-10-13 10:50

四川省中医药专业技术人员职称申报评审基本条件

第一章

第一条为贯彻落实《关于深化卫生专业技术人员职称制度改革的指导意见》(人社部发〔202151号)、《关于促进中医药传承创新发展的实施意见》(川委发〔20207号)、《四川省“十四五”中医药高质量发展规划》(川办发〔202178号)等文件精神,深化中医药职称制度改革,加强高质量中医药人才队伍建设,助力全省中医药事业、产业、文化“三位一体”高质量发展,结合我省实际,制定本条件。

第二条本条件适用于在我省各类企事业单位从事中医药技术工作的在职在岗专业技术人员。离退休人员和公务员不得参加职称评审。

第三条下放评审权的成都市、绵阳市须按年度将评价标准、评审结果报四川省人力资源和社会保障厅、四川省中医药管理局备案。

第四条中医药专业技术人员职称设初级、中级和高级职称。高级分设副高级和正高级。初级职称名称为医(药、护、技)师(士),中级职称名称为主治(管)医(药、护、技)师,副高级职称名称为副主任中(藏)医(药)师、中西医结合副主任医师、中医副主任护(技)师,正高级职称名称为主任中(藏)医(药)师、中西医结合主任医师、中医主任护(技)师。

第五条中医药专业技术人员初、中级职称按照《临床医学专业技术资格考试暂行规定》《预防医学、全科医学、药学、护理、其他卫生技术等专业技术资格考试暂行规定》等有关规定执行,实行全国统一组织、统一考试时间、统一考试大纲、统一考试命题、统一合格标准的考试制度。副高级职称实行考试和评审相结合的方式,正高级职称和民族医药专业的副高级职称实行答辩和评审相结合的方式。

第六条中医药初、中级职称专业设置以国家有关规定为准。中医药高级职称专业设置为:中医内科、中医外科、中医妇科、中医儿科、中医肿瘤、中医骨伤、中医眼科、中医耳鼻喉科、中医皮肤科、中医肛肠科、针灸、推拿、中医康复、中药学、民族医药、全科医学(中医)、中医治未病、中西医结合内科、中西医结合外科、中西医结合妇科、中西医结合儿科、中西医结合骨伤、中西医结合影像、中医护理、中医药管理、中医药健康管理、中医康复治疗技术。

以上专业方向可根据经济社会发展和行业需要,经四川省人力资源社会保障厅同意后,予以动态调整。

第二章基本申报条件

第七条政治素质和职业道德要求。

(一)坚持以习近平新时代中国特色社会主义思想为指导,认真贯彻习近平总书记对中医药工作的指示精神,在思想上、政治上、行动上始终同以习近平同志为核心的党中央保持高度一致。

(二)具有强烈的事业心和责任感,热爱中医药事业,坚持原则,敢于担当,忠于职守,勤勉尽责,能够全身心投入工作,实绩突出。

(三)具有大医精诚的良好品质,自觉弘扬“敬佑生命、救死扶伤、甘于奉献、大爱无疆”的职业精神,以人为本,仁心仁术,严于律己,廉洁从业,严格遵守医德规范,不以医谋私。

(四)任现职以来,胜任本职工作,年度考核合格。

(五)任现职期间,出现下列情况的延期申报或不得申报:

1.延期1年申报:医疗事故次要责任者;年度考核结果为“基本合格”的;在医疗“三监管”中受到行政处罚的;其他违反评审规定的。

2.延期3年申报:医疗事故主要责任及以上责任者;年度考核结果为“不合格”的;收受“红包”、索取“回扣”的;提交虚假申报材料的;有违反评审规定的行为,在申报材料中瞒报的。

3.影响期内不得申报:受到党纪处分、政务处分、刑事处罚的,在受处分、处罚期间不得申报。

第八条学历与资历要求。

(一)初级职称

医士(师):按照《中华人民共和国医师法》参加医师资格考试,取得执业助理医师资格,可视同取得医士职称;取得执业医师资格,可视同取得医师职称。按照《中医药法》参加中医医师确有专长人员医师资格考核,取得中医(专长)医师资格,可视同取得医师职称。

护士(师):按照《护士条例》参加护士执业资格考试,取得护士执业资格,可视同取得护士职称。具备大学本科及以上学历或学士及以上学位,参加护士执业资格考试,取得护士执业资格,并从事护士执业活动满1年,可直接聘任护师职称。具备相应专业大专学历,从事护士执业活动满3年;或具备相应专业中专学历,从事护士执业活动满5年,可参加护师资格考试。

药(技)士(师):具备相应专业大专、中专学历,可参加药(技)士资格考试。具备相应专业硕士学位;或具备相应专业大学本科学历或学士学位,从事本专业工作满1年;或具备相应专业大专学历,从事本专业工作满3年;或具备相应专业中专学历,取得药(技)士职称后,并从事本专业工作满5年,可参加药(技)师资格考试。

(二)中级职称

中医类别主治医师:具备相应专业博士学位,取得住院医师规范化培训合格证书后,经执业医师注册,并从事医疗执业活动;或具备相应专业硕士学位,取得住院医师规范化培训合格证书后,经执业医师注册,并从事医疗执业活动满2年;或具备相应专业大学本科学历或学士学位,取得住院医师规范化培训合格证书后,经执业医师注册,并从事医疗执业活动满2年;或具备相应专业大学本科学历或学士学位,经执业医师注册后,并从事医疗执业活动满4年;或具备相应专业大专学历,经执业医师注册后,并从事医疗执业活动满6年;或具备相应专业中专学历,经执业医师注册后,并从事医疗执业活动满7年。

主管护师:具备相应专业博士学位,经护士执业注册后,并从事护理执业活动;或具备相应专业硕士学位,经护士执业注册后,并从事护理执业活动满2年;或具备相应专业大学本科学历或学士学位,经护士执业注册并取得护师职称后,从事护理执业活动满4年;或具备相应专业大专学历,经护士执业注册并取得护师职称后,从事护理执业活动满6年;或具备相应专业中专学历,经护士执业注册并取得护师职称后,从事护理执业活动满7年。

主管药(技)师:具备相应专业博士学位;或具备相应专业硕士学位,取得药(技)师职称后,并从事本专业工作满2年;或具备相应专业大学本科学历或学士学位,取得药(技)师职称后,并从事本专业工作满4年;或具备相应专业大专学历,取得药(技)师职称后,并从事本专业工作满6年;或具备相应专业中专学历,取得药(技)师职称后,并从事本专业工作满7年。

(三)副高级职称

医师类:具备大学本科及以上学历,或学士及以上学位,受聘担任中医类别主治医师满5年;或具备大专学历,在县级及以下基层医疗卫生机构工作,受聘担任中医类别主治医师满7年。

药、护、技师类:具备大学本科及以上学历,或学士及以上学位,受聘担任中医类别主管药(护、技)师5年;或具备大专学历,受聘担任中医类别主管药(护、技)师7年。

(四)正高级职称

具备大学本科及以上学历,或学士及以上学位,受聘担任中医类别副主任医(药、护、技)师满5年。

第九条 专业能力。

(一)副高级职称

1.申报人员须通晓中医药理论,熟悉本专业国内外学术技术发展情况,具有丰富的临床或技术经验,能熟练运用中医药理论指导临床工作,能解决本专业的疑难问题,在继承发扬中医药学术技术方面有较大的成绩,能够指导和组织本专业业务工作。

2.执业资格要求。医师类:须具有《执业医师法》《医师执业注册暂行办法》规定的相应专业执业准入资格。

非中医类别医师申报中西医结合高级职称,需提供省级中医药主管部门颁发的西医人员学习中医知识结业证书,或具备教育部门认可的中医类学历,所学专业与从事专业一致或相近。

护师类:须具有《护士条例》《护士执业注册管理办法》规定的相应专业执业准入资格,且在医疗机构从事中医护理工作,能熟练运用中医相关护理技能。须在中医医疗机构从事护理工作或医疗机构从事中医护理工作。

技师类:须取得康复医学治疗技术中级职称,并从事中医康复技术工作。

3.理论考试要求。医、药、护、技师类申报中医药副高级职称评审前,均须参加中医药副高级专业技术资格理论考试且成绩合格(民族医药专业除外)。申报评审专业须与中医药副高级专业技术资格理论考试专业一致或相近,如申报评审专业无对应理论考试专业,可报考相近专业。

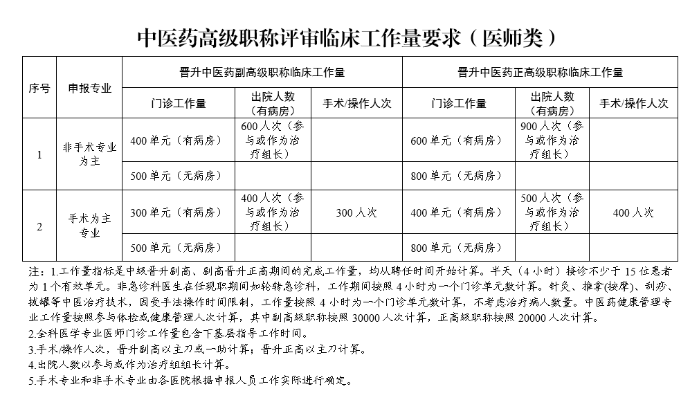
4.临床工作量要求。医、药、护、技师类均须平均每年参加本专业工作时间不少于40周,医师类工作量要求详见附录

5.中医药知识科普要求。医、药、护、技师类均须每年开展中医药健康知识讲座,或在各级中医药主管部门、县级及以上医疗卫生机构的报刊或新媒体平台,发表健康科普文章、音视频作品或在各级媒体、行业报刊,发表科普文章、音视频作品。

6.专题报告要求。医、药、护、技师类均须提交反映运用中医药理论指导从事本专业工作的专题报告1篇,并附证明报告真实性的病历、护理记录、中医药管理案例或项目等原始工作材料。

(二)正高级职称

1.申报人员须精通中医药理论,掌握本专业的学术技术源流及国内外学术技术发展情况,具有丰富的临床或技术经验,能熟练运用中医药理论指导临床工作,能解决本专业的疑难问题,在继承发扬中医药学术技术方面有较大的成绩,善于指导和组织本专业全面业务工作,具有培养人才的能力。

2.执业资格要求。医师类:须具有《执业医师法》《医师执业注册暂行办法》规定的相应专业执业准入资格。

非中医类别医师申报中西医结合高级职称,需提供省级中医药主管部门颁发的西医人员学习中医知识结业证书,或具备教育部门认可的中医类学历,所学专业与从事专业一致或相近。

护师类:须具有《护士条例》《护士执业注册管理办法》规定的相应专业执业准入资格,且在医疗机构从事中医护理工作,能熟练运用中医相关护理技能。

3.临床工作量要求。医、药、护、技师类均须平均每年参加本专业工作时间不少于35周,医师类工作量要求详见附录。

4.中医药知识科普要求。医、药、护、技师类均须每年开展中医药健康知识讲座,或在各级中医药主管部门、县级及以上医疗卫生机构的报刊或新媒体平台,发表健康科普文章、音视频作品,或在各级媒体、行业报刊,发表科普文章、音视频作品。

5.专题报告要求。申报中医药正高级职称评审须提交专题报告1篇,并附证明报告真实性的病历、护理记录、中医药管理案例或项目等原始工作材料。

第十条 业绩贡献。

(一)副高级职称

医、药、护、技师类选择任现职期内最能反映本人专业技术水平的工作业绩成果作为代表作,在省三级医疗机构的须具备下列9项条件中的3项,其他医疗卫生机构的须具备下列9项条件中的2项:

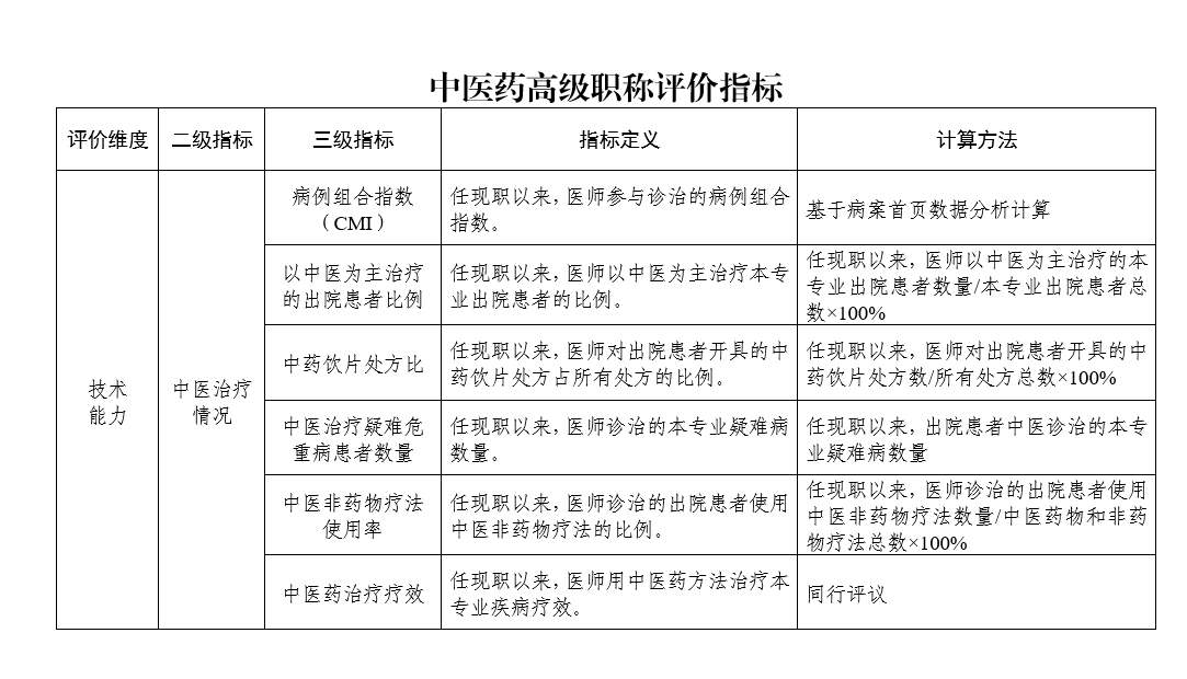
1.收治患者CMI值大于本单位本专业同职称医师年平均值;中医药治疗情况:门诊患者中药饮片处方比不低于70%,出院患者中医为主治疗数量比例不低于19%,中医药治疗疗效好,且患者满意度大于95%(限医师类)。

2.参与(排名前5位)研究并完成护理质量与安全改善项目1项;或主持完成疑难复杂护理案例1例(限护师类)。

3.参与(排名前3位)开展本专业技术项目、质量安全、服务流程改进等项目1项(限药师、技师类);或传承掌握中药传统技艺1项(限药师类);或主持完成疑难复杂案例1例(限技师类)。

4.参与(排名前5位)编制已颁布实施的国家中医药行业标准或省级中医药行业地方标准1项;或参与(排名前5位)研究并形成省级及以上医疗诊断、操作、治疗等技术规范1项。

5.本专业论文2篇(《中文核心期刊要目总览》《中国科技期刊引证报告(核心版)》收录期刊本专业论文不少于1篇);或参与编写学术专著或教材(本人撰写2万字以上)1部。

6.参与(排名前5位)省(部)级及以上科研项目1项或参与(排名前3位)市(厅)级及以上科研项目1项;或获得市(厅)级及以上科技奖励(排名前5位)1项;或作为主要完成人的科技成果转化金额累计达20万元(须提供转化协议和到账经费证明)。

7.获得与本专业相关的国家发明专利(排名前3位)1项;或实用新型专利(排名第1位)2项(以专利证书为准)。

8.获得市(厅)级及以上党政机关表彰1次;或获得市(厅)级及以上行政部门组织的中医药知识、技能等竞赛个人三等奖及以上奖励1次。

9.推广中医药适宜技术1项或解决本专业常见问题的技术操作、教学推广、手术视频1个。

(二)正高级职称

医、药、护、技师类选择任现职期内最能反映本人专业技术水平的工作业绩成果作为代表作,在省三级医疗机构的须具备下列10项条件中的3项,其他医疗卫生机构的须具备下列10项条件中的2项:

1.收治患者CMI值大于本单位本专业同职称医师年平均值;中医药治疗情况:门诊患者中药饮片处方比不低于70%,出院患者中医为主治疗数量比例不低于19%,中医药治疗疗效好,且患者满意度大于95%(限医师类)。

2.参与(排名前3位)研究并完成护理质量与安全改善项目1项;或主持完成疑难复杂护理案例1例(限护师类)。

3.主持开展本专业技术项目、质量安全、服务流程改进等项目1项(限药师、技师类);或传承掌握中药传统技艺1项(限药师类);或主持完成疑难复杂案例1例(限技师类)。

4.参与(排名前3位)编制已颁布实施的国家中医药行业标准或省级中医药行业地方标准1项;或参与(排名前3位)研究并形成省级及以上医疗诊断、操作、治疗等技术规范1项。

5.本专业论文2《中文核心期刊要目总览》《中国科技期刊引证报告(核心版)》收录期刊本专业论文不少于1篇);或参与编写学术专著或教材(本人撰写5万字以上)1部。

6.参与(排名前3位)省(部)级及以上科研项目1项或主持市(厅)级及以上科研项目1项;或获得市(厅)级及以上科技奖励(排名前3位)1项;或作为主要完成人的科技成果转化金额累计达50万元(须提供转化协议和到账经费证明)。

7.获得本专业相关的国家发明专利(排名第1位)1项;或实用新型专利(排名第1位)3项(以专利证书为准)。

8.承担各级师承项目带教任务,担任省级及以上中医药主管部门认定的师承指导老师;或在省级及以上中医药继续医学教育项目做专题讲座。

9.获得市(厅)级及以上党政机关表彰1次;或获得市(厅)级及以上行政部门组织的中医药知识、技能等竞赛个人三等奖及以上奖励1次。

10.推广中医药适宜技术2项或解决本专业常见问题的技术操作、教学推广、手术视频2个。

第十一条倾斜政策。

(一)任现职以来,参加各级党委、政府指派的对口帮扶工作,可按相关规定提前申报;援外的按现行规定提前申报;全国老中医药专家学术经验继承人、四川省十大名中医工作室学术经验继承人取得出师证书后,可提前1年申报高一级职称;省级老中医药专家学术经验继承人,考核结果为优秀并取得出师证书后,可提前1年申报高一级职称。

同时符合两个及以上条件的,提前申报年限不能累计计算,且不能与破格申报条件同时享受。

(二)县级及以下医疗卫生机构(不含县三级医疗机构)的医、药、护、技专业技术人员,在艰苦边远地区连续工作满20年,并受聘基层中医药副高级职称满5年(须卫生专业中级技术资格考试合格),可按相关规定申报中医药副高级职称;在艰苦边远地区连续工作满30年,并受聘基层中医药正高级职称满5年(须具有中医药副高级职称),可按相关规定申报中医药正高级职称。

第十二条 继续医学教育要求。

任现职期间,按照《专业技术人员继续教育规定》(人社部第25号令)和《关于<专业技术人员继续教育规定>的贯彻实施意见》(川人社发〔201620号)、《中医药继续教育学分管理办法》(国中医药继教委发〔20072号)等要求,结合专业技术工作实际需要,参加继续教育

第十三条任现职期间,须完成跟师学习或进修学习,具体要求如下:

(一)跟师学习。医、药、技师类完成市级以上师承项目跟师学习,或医、药、护、技师类参加省级及以上中医药行政部门举办的人才培养项目,且项目周期不少于3个月,考核合格视为完成跟师学习(省、市三级医疗卫生机构的药、护、技师类除外)

(二)进修学习。医师类省、市(州)三级医疗卫生机构的,应到国内外知名医疗机构全脱产规范化进修不少于3个月;其余医疗卫生机构的,须到上级医疗机构全脱产规范化进修6个月。

药、护、技师类须到上级医疗机构完成连续3个月以上的进修学习(省、市三级医疗卫生机构的除外)。

第十四条对口支援要求。

(一)省、市(州)医疗卫生机构和县二级及以上医疗机构的执业医师在申报中医类别副主任医师职称评审前,须有累计1年以上在县级及以下医疗卫生机构对口支援工作经历。

(二)任现职期间,执行中医强基层“百千万”行动任务、中医药“一带一路”任务、中医药区域合作项目任务且考核合格,视为完成对口支援。

国家和我省另有规定的,按其规定执行。

第三章破格申报条件

第十五条申报人员不能同时申请既破资历,又破学历。

第十六条不具备规定受聘年限,确有真才实学、成绩显著、贡献突出,受聘中医药中级专业技术职务满3年,具备其他基本申报条件,且任职期间具备下列条件之一者,可破格申报评审中医药副高级职称。

(一)获得省(部)级及以上表彰。

(二)市(厅)级及以上高层次人才计划入选者。

(三)省(部)级及以上科研课题负责人或第一主研人,并在《中文核心期刊要目总览》收录期刊发表本专业论文3篇。

不具备规定学历,但具备其他基本申报条件,受聘中医药中级专业技术职务7年,在任现职期内,具备下列条件之一者,可破格申报评审中医药副高级职称。

(一)获得市(厅)级及以上表彰。

(二)具有丰富的医疗卫生实践经验和独到的医疗技术,医疗效果达到省内先进水平,得到省内同行和社会的广泛认可,经3名本专业同行专家(国医大师、省级以上名中医、岐黄学者或由省(部)级国家机关批准的专家称号)推荐。

第十七条不具备规定受聘年限,确有真才实学、成绩显著、贡献突出,受聘中医药副高级专业技术职务满3年,具备其他基本申报条件,且任职期间具备下列条件之一者,可破格申报评审中医药正高级职称。

(一)获得国家级表彰。

(二)省(部)级及以上中医药高层次人才计划入选者。

(三)省(部)级及以上科研课题负责人或第一主研人,并在《中文核心期刊要目总览》收录期刊发表本专业论文5篇。

不具备规定学历,受聘中医药副高级专业技术职务5年,具备其他基本申报条件,且任职期间具备下列条件之一者,可破格申报中医药正高级职称。

(一)获得省(部)级及以上表彰。

(二)具有丰富的医疗卫生实践经验和独到的医疗技术,医疗效果达到省内先进水平,得到省内同行和社会的广泛认可,经3名本专业同行专家(国医大师、省级以上名中医、岐黄学者或由省(部)级国家机关批准的专家称号)推荐。

十八国家和我省有其他相关职称申报评审破格规定的,从其规定。

第四章  

第十九条 有下列情况之一的申报人员须参加答辩:

(一)正高级职称申报人员。

(二)民族医药专业的副高级职称申报人员。

(三)破格申报人员。

(四)职称评审委员会及专业组根据申报者情况要求答辩的人员。

第二十条答辩着重考察答辩人员掌握中医药理论情况,以及运用中医药理论指导诊疗常见病、多发病、疑难病症的临床能力。

第五章  

第二十一条本条件为全省中医药专业技术人员职称评审的申报基本条件,不作为评审结果的直接依据,各地、各单位可根据工作需要,制定不低于本条件的申报评审条件。

第二十二条与本条件相关的材料要求、若干问题说明等见附录。

第二十三条20201026日四川省人力资源社会保障厅、四川省中医药管理局印发的《四川省中医药专业技术人员职称申报评审基本条件》(川中医药办发〔202033号)同时废止。此前规定与本条件不一致的,以本条件为准。本条件未尽事宜,按国家和省现行政策执行。

第二十四条本条件由四川省人力资源和社会保障厅、四川省中医药管理局按职责分工解释。

第二十五条本条件自发布之日起施行,有效期5年。


四川省基层中医药专业技术人员高级职称申报评审基本条件

第一章

第一条为贯彻落实《关于促进中医药传承创新发展的实施意见》(川委发〔20207号)、《四川省“十四五”中医药高质量发展规划》(川办发〔202178号)等文件精神,结合我省基层中医药人才发展实际,制定本条件。

第二条本条件适用于在我省县级及以下医疗卫生机构工作的在职在岗中医药专业技术人员。离退休人员和公务员不得参加职称评审。

第三条下放评审权的成都市、绵阳市、广元市须按年度将评价标准、评审结果报人力资源社会保障厅、省中医药局备案。阿坝州、甘孜州、凉山州和乐山市峨边县、马边县、金口河区中医药专业技术人员参加本地组织的“定向评价,定向使用”职称评审,不再参加全省基层中医药高级职称评审。

第四条基层中医药高级职称设副高级和正高级。基层副高级职称名称为基层副主任中(藏)医(药)师、基层中西医结合副主任医师、基层中医副主任护(技)师,基层正高级职称名称为基层主任中(藏)医(药)师、基层中西医结合主任医师、基层中医主任护(技)师。

第五条 基层副高级职称实行考试、答辩和评审相结合方式,基层正高级职称和民族医药专业的副高级职称实行答辩和评审相结合方式。

第六条专业设置为:中医内科、中医外科、中医妇科、中医儿科、中医骨伤、中医五官科、针灸推拿、中医康复、中药学、民族医药、全科医学(中医)、中西医结合内科、中西医结合外科、中西医结合妇科、中西医结合儿科、中西医结合骨伤、中医护理、中医药管理、中医药健康管理、中医康复治疗技术。

以上专业方向可根据经济社会发展和行业需要,经省人力资源社会保障厅同意后,予以动态调整。

第二章基本申报条件

第七条政治素质和职业道德要求。

(一)坚持以习近平新时代中国特色社会主义思想为指导,认真贯彻习近平总书记对中医药工作的指示精神,在思想上、政治上、行动上始终同以习近平同志为核心的党中央保持高度一致。

(二)具有强烈的事业心和责任感,热爱中医药事业,坚持原则,敢于担当,忠于职守,勤勉尽责,能够全身心投入工作,实绩突出。

(三)具有大医精诚的良好品质,自觉弘扬“敬佑生命、救死扶伤、甘于奉献、大爱无疆”的职业精神,以人为本,仁心仁术,严于律己,廉洁从业,严格遵守医德规范,不以医谋私。

(四)任现职以来,胜任本职工作,年度考核合格。

(五)任现职期间,出现下列情况的延期申报或不得申报:

1.延期1年申报:医疗事故次要责任者;年度考核结果为“基本合格”的;在医疗“三监管”中受到行政处罚的;其他违反评审规定的。

2.延期3年申报:医疗事故主要责任及以上责任者;年度考核结果为“不合格”的;收受“红包”、索取“回扣”的;提交虚假申报材料的;有违反评审规定的行为,在申报材料中瞒报的。

3.影响期内不得申报:受到党纪处分、政务处分、刑事处罚的,在受处分、处罚期间不得申报,受到党纪处分的。

第八条 资历要求。

(一)基层副高级职称

具有(基层)中医药中级专业技术资格,且受聘担任中医类别主治(管)医(药、护、技)师满5年。

(二)基层正高级职称

具有(基层)中医药副高级专业技术资格,且受聘担任(基层)中医类别副主任医(药、护、技)师满5年。

第九条专业能力。

(一)基层副高级职称

1.申报人员须通晓中医药理论,熟悉本专业国内外学术技术发展情况,具有丰富的临床或技术经验,能熟练运用中医药理论指导临床工作,能解决本专业的疑难问题,在继承发扬中医药学术技术方面有较大的成绩,能够指导和组织本专业业务工作。

2.执业资格要求。医师类:须具有《执业医师法》《医师执业注册暂行办法》规定的相应专业执业准入资格。

非中医类别医师申报中西医结合高级职称,需提供省级中医药主管部门颁发的西医人员学习中医知识结业证书,或具备教育部门认可的中医类学历,所学专业与从事专业一致或相近。

护师类:须具有《护士条例》《护士执业注册管理办法》规定的相应专业执业准入资格,且在医疗机构从事中医护理工作,能熟练运用中医相关护理技能。

3.理论考试要求。医、药、护、技师类申报基层中医药副高级职称评审前,均须参加中医药副高级专业技术资格理论考试且成绩合格(民族医药专业除外)。申报评审专业须与考试专业一致或相近。

4.临床工作时间要求。医、药、护、技师类均须平均每年参加本专业工作时间不少于40周。

5.中医药知识科普要求。医、药、护、技师类均须每年开展中医药健康知识讲座,或在各级中医药主管部门、县级及以上医疗卫生机构的报刊或新媒体平台,发表健康科普文章、音视频作品,或在各级媒体、行业报刊,发表科普文章、音视频作品。

6.专题报告要求。医、药、护、技师类均须提交反映运用中医药理论指导从事本专业工作的专题报告1篇,并附证明报告真实性的病历、护理记录、健康管理报告、中医药管理案例或项目等原始工作材料。

(二)基层正高级职称

1.申报人员须通晓中医药理论,熟悉本专业国内外学术技术发展情况,具有丰富的临床或技术经验,能熟练运用中医药理论指导临床工作,能解决本专业的疑难问题,在继承发扬中医药学术技术方面有较大的成绩,能够指导和组织本专业业务工作。

2.执业资格要求。医师类:须具有《执业医师法》《医师执业注册暂行办法》规定的相应专业执业准入资格。

非中医类别医师申报中西医结合高级职称,需提供省级中医药主管部门颁发的西医人员学习中医知识结业证书,或具备教育部门认可的中医类学历,所学专业与从事专业一致或相近。

护师类:须具有《护士条例》《护士执业注册管理办法》规定的相应专业执业准入资格,且在医疗机构从事中医护理工作,能熟练运用中医相关护理技能。

3.临床工作时间要求。医、药、护、技师类均须平均每年参加本专业工作时间不少于35周。

4.中医药知识科普要求。医、药、护、技师类均须每年开展中医药健康知识讲座,或在各级中医药主管部门、县级及以上医疗卫生机构的报刊或新媒体平台,发表健康科普文章、音视频作品,或在各级媒体、行业报刊,发表科普文章、音视频作品。

5.专题报告要求。医、药、护、技师类均须提交反映运用中医药理论指导从事本专业工作的专题报告1篇,并附证明报告真实性的病历、护理记录、健康管理报告、中医药管理案例或项目等原始工作材料。

第十条 业绩贡献。

(一)基层副高级职称

医、药、护、技师类选择任现职期内最能反映本人专业技术水平的工作业绩成果作为代表作,须具备下列条件之一:

1.门诊患者中药饮片处方比不低于70%、中医非药物疗法使用率不低于14%,出院患者中医为主治疗数量比例不低于19%,中医药治疗疗效好(限医师类)。

2.解决本专业常见问题形成的临床病案、操作手法、教学视频、手术视频、护理案例等1个。

3.获得县级及以上行政部门或行业学(协)会授予的本专业技能竞赛个人三等奖及以上奖项1次。

4.作为主要完成人获得本专业授权发明专利(排名前5位)。

5.发表本专业论文1篇。

6.参与(排名前5位)市(厅)级及以上科研项目1项。

7.年度考核获得“优秀”等次3次。

8.获得县级及以上党政机关表彰1次。

(二)基层正高级职称

医、药、护、技师类选择任现职期内最能反映本人专业技术水平的工作业绩成果作为代表作,须具备下列条件之一:

1.门诊患者中药饮片处方比不低于70%、中医非药物疗法使用率不低于14%,出院患者中医为主治疗数量比例不低于19%,中医药治疗疗效好(限医师类)。

2.解决本专业常见问题形成的临床病案、操作手法、教学视频、手术视频、护理案例等1个。

3.获得市(厅)级及以上行政部门或行业学(协)会授予的本专业技能竞赛个人三等奖及以上奖项1次。

4.作为主要完成人获得本专业授权发明专利(排名前3位)。

5.发表本专业论文1篇。

6.参与(排名前3位)市(厅)级及以上科研项目1项。

7.年度考核获得“优秀”等次3次。

8.获得县级党政机关表彰2次或获得市(厅)级及以上党政机关表彰1次。

第十一条倾斜政策。

(一)任现职以来,参加各级党委、政府指派的对口帮扶工作,按照相关规定可提前申报;援外的按现行规定提前申报。同时符合两个及以上条件的,提前申报年限不能累计计算,且不能与破格申报条件同时享受。

(二)在基层医疗卫生机构工作满20年,或在基层医疗卫生机构工作满10年且任现职期间年度考核获得“优秀”等次2次,可视为申报基层中医药副高级职称的业绩条件合格。

(三)在基层医疗卫生机构工作满30年,或在基层医疗卫生机构工作满15年且任现职期间年度考核获得“优秀”等次2次,可视为申报基层中医药正高级职称的业绩条件合格。

第十二条继续医学教育要求。

任现职期间,按照《专业技术人员继续教育规定》(人社部第25号令)和《关于<专业技术人员继续教育规定>的贯彻实施意见》(川人社发〔201620号)、《中医药继续教育学分管理办法》(国中医药继教委发〔20072号)等文件要求,结合专业技术工作实际需要,参加继续教育。

第十三条任现职期间,须完成跟师学习或进修学习,具体要求如下:

(一)跟师学习。医、药、技师类完成市级以上师承项目跟师学习,或医、药、护、技师类参加省级及以上中医药行政部门举办的等人才培养项目,且项目周期不少于3个月,考核合格视为完成跟师学习。

(二)进修学习。医师类须到上级医疗机构全脱产规范化进修6个月。药、护、技师类须到上级医疗机构完成连续3个月以上的进修学习。

第十四条 对口支援要求。

(一)县二级及以上医疗机构的执业医师在申报基层中医药副主任医师职称评审前,须有累计1年以上在县级及以下医疗卫生机构对口支援工作经历。

(二)执行中医强基层“百千万”行动任务、中医药“一带一路”任务、中医药区域合作项目任务且考核合格,视为完成对口支援。

国家和我省另有规定的,按其规定执行。

第三章破格申报条件

第十五条确有真才实学、成绩显著、贡献突出,受聘(基层)中医药中级专业技术职务满3年,具备其他基本申报条件,且任职期间具备下列条件之一者,可破格申报评审基层中医药副高级职称。

(一)获得省(部)级及以上党政机关表彰。

(二)市(厅)级及以上高层次人才计划入选者。

(三)省(部)级及以上科研课题的课题负责人或第一主研人,并在《中文核心期刊要目总览》收录期刊发表本专业论文3篇。

第十六条确有真才实学、成绩显著、贡献突出,受聘(基层)中医药副高级专业技术职务满3年,具备其他基本申报条件,且任职期间具备下列条件之一者,可破格申报评审基层中医药正高级职称。

(一)获得国家级表彰。

(二)省(部)级及以上高层次人才计划入选者。

(三)国家级科研课题负责人或第一主研人,并在《中文核心期刊要目总览》收录期刊发表本专业论文5篇。

十七国家和我省有其他相关职称申报评审破格规定的,从其规定。

第四章

第十八条 基层中医药高级职称申报人员均须参加答辩。

第十九条答辩着重考察答辩人员掌握中医药理论情况,以及运用中医药理论指导诊疗常见病、多发病、疑难病症的临床能力。

第五章

第二十条本条件为基层中医药专业技术人员高级职称申报评审的基本条件,不作为评审结果的直接依据,各地、各单位可根据工作需要,制定不低于本条件的申报评审条件。

第二十一条与本条件相关的材料要求、若干问题说明等见附录。

第二十二条20201026日四川省人力资源社会保障厅、四川省中医药管理局印发的《四川省基层中医药专业技术人员高级职称申报评审基本条件》(川中医药办发〔202033号)同时废止。此前规定与本条件不一致的,以本条件为准。本条件未尽事宜,按国家和省现行政策执行。

第二十三条本条件由四川省人力资源和社会保障厅、四川省中医药管理局按职责分工解释。

第二十四条本条件自发布之日起施行,有效期5年。

一、有关词(语)或概念的特定解释

(一)科技进步奖(及相应奖项):指政府颁发的科技进步奖、成果奖、自然科学奖、国家发明奖等奖励项目。

(二)表彰:指党委、政府授予的先进个人、劳动模范,或政府人事部门参与的系统先进工作者综合表彰等。

(三)省(部)级:指国家各部委和省级政府。

(四)市(厅)级:指省辖市和省级业务主管厅(局)。

(五)基层医疗卫生机构:指县级(含县级市和区)及以下医疗卫生机构。

二、本条件若干问题的说明

(一)学历(学位)。国家教育行政部门承认的医学相关专业学历,学历专业应与申报专业一致。取得国(境)外相应学历学位的人员,需提供国家教育部国(境)外学历学位认证书。

(二)任职资历计算方法。从现专业技术职务聘任之日起计算至申报当年年底。

(三)基层中医药副高级职称可直接申报基层中医药正高级职称,但不可直接申报中医药正高级职称。

(四)本条件中所涉及的奖项、表彰、荣誉、称号等,均以个人奖励证书或文件为准。

(五)本条件所提“市”指设区市,不含县级市。

(六)学术论文。

有效期刊是指能在中华人民共和国国家新闻出版广电总局网站(http//www.gapp.gov.cn/)查询到、公开发行,且专业性和学术性较强的期刊。

有效论文是指作为第一作者发表在有效期刊上,且不少于规定字数的论文。文章清样、刊用通知、增刊不能认定为有效论文。本标准所提及的论文均限独著或第一作者,不含通讯作者,出现并列第一作者的文章仅供排名第一者使用。

(七)专题报告。

1.医师类。运用中医药理论指导解决本专业复杂疑难问题或常见病、多发病的经验总结。

2.药师类。就提高中医药临床疗效、减少不良反应,确保临床用药安全、有效、合理等方面开展的监测、调查和分析。

3.护师类。运用中医药理论指导的护理能力和技术水平,以及对疑难病或常见病、多发病实施护理的经验总结。

4.技师。使用、推广或创新本专业某项技术、方法等的分析报告。

5.中医药管理、中医药健康管理。主持或参与开展某项中医药管理案例或项目的分析报告。

20231013164756939001.png20231013164855153001.png20231013164916607001.png

金鉴学堂
JINJIANXUETANG
地址:成都市金牛区十二桥路华神大厦B405
电话:028-83573517
友情链接
服务支持
联系我们
周一至周五:08:30-18:30
金鉴学堂服务号
金鉴学堂订阅号
金鉴学堂视频号