三年/五年师承名医跟诊中医师承培训介绍报名材料1v1指导班考前仿真模考训练班一年通关班三年通关班中医(专长)医师培训介绍网络全程班技能特训班面授全程班VIP精品班签约服务班出师和确有专长中医助理医师中医执业医师中医主治医师助理/执业中医小儿推拿专项中医康复理疗专项专项职业能力证书平脉辨证软组织修复产后康复筋经与针刀病根埋线推拿正骨针灸美容特色技能提升医考日历医学百科医学动态《中华人民共和国医师法》《中华人民共和国中医药法》中医医术确有专长(卫计委15号令)传统医学师承出师和确有专长(卫生部52号令)更多>>政策法规四川省卫健委四川省人社厅四川省中医药管理局成都市卫健委成都中医药大学四川省中医医院友情链接

三伏贴的“前世今生”与底层原理

发表时间:2025-09-11 16:10作者:岐阳老师

一年一度的三伏又将临近,富有中国特色的集体养生活动即将开始。俗语有云“冷在三九,热在三伏”,武术界也有"冬练三九,夏练三伏"的说法,中医也利用三伏、三九天进行养生。

那么,到底什么是三伏,三九呢,三伏贴是什么,又为什么能起效果呢?

今天,来带大家一探究竟。




三伏与三九

图片


所以,三伏、三九,分别是一年中最热和最冷的时段。

要讨论三伏和三九,其本质是在聊温度问题,在中医里,也便属于阴阳问题。


图片




人体体温

人体正常体温通常维持在36~37℃(腋下温度),三伏天时因高温环境可能导致代谢加快,体温可能轻微上升,但一般不会超过37.3℃,若体温异常升高,多与中暑或感染有关,而非自然生理状态。


因为人是恒温动物,所以无论是一年中最热的时期,还是最冷的时期,都应该保持在36~37℃左右,所以相应的,在三伏与三九,人体自身需要调节温度以适应外界气温。


1、人体的调节机制

除天冷加衣近火,天夏减衣纳凉以外,人体的体温调节机制主要由两部分构成:

图片


简单来说,人不能自主地控制体温,而是被动地接受环境的变化而做出相应的反应,到了三伏天,人体因感受到热量,再加上自身的热量,热量过高,便会出现皮肤毛孔扩张,血管扩张,分泌汗液,从而达到散热的目的。


很明显,这几种散热方式是有限的,而且是需要损耗身体的津液和能量的,当身的津液和能量不足或接受的热量过于多时,散发的热量<接受的热量,即使一直在流汗,但人体总温度仍然是在高水平的。


2、热传导与湿度

图片


这也就是说,不同温度在一起时,较高温度放热,而较低温度吸热,人手在摸金属时,金属表面的温度比手温低,所以手温放热,金属表面吸热,人体感觉到"凉"。


聪明的小伙伴要问了,照这个逻辑,炎炎夏日也就30℃左右,按道理人体不是应该放热,而感到凉快吗?

图片

听起来很美好,但是如果真是这样,我们广大的劳动人民也不会每年都被酷暑折磨一次,不是吗?

然而夏日还有一个杀手锏——“湿气”,三伏天的湿热环境会抑制皮肤散热,使人感到闷热难耐。


当环境温度≥皮肤温度(肤温与体温有差异,约33℃)且湿度>75%时,蒸发散热效率急剧下降;湿度达90-95%时,汗液蒸发几乎停止,这使得人体的主要散热机制失效,只能利用静息来减少热量的产生,用风扇来产生对流,或用空调来降低环境温度和湿度,减少外界热量吸收的同时,也恢复被动散热机制。

(注:此处是相对湿度,后文同)


如果不能恢复,就会出现热辐射病——“中暑”。

这也解释了为什么较高的火焰的温度或洗澡的热水温度并不会造成和夏天一样热感,反而是更温和的温热感。





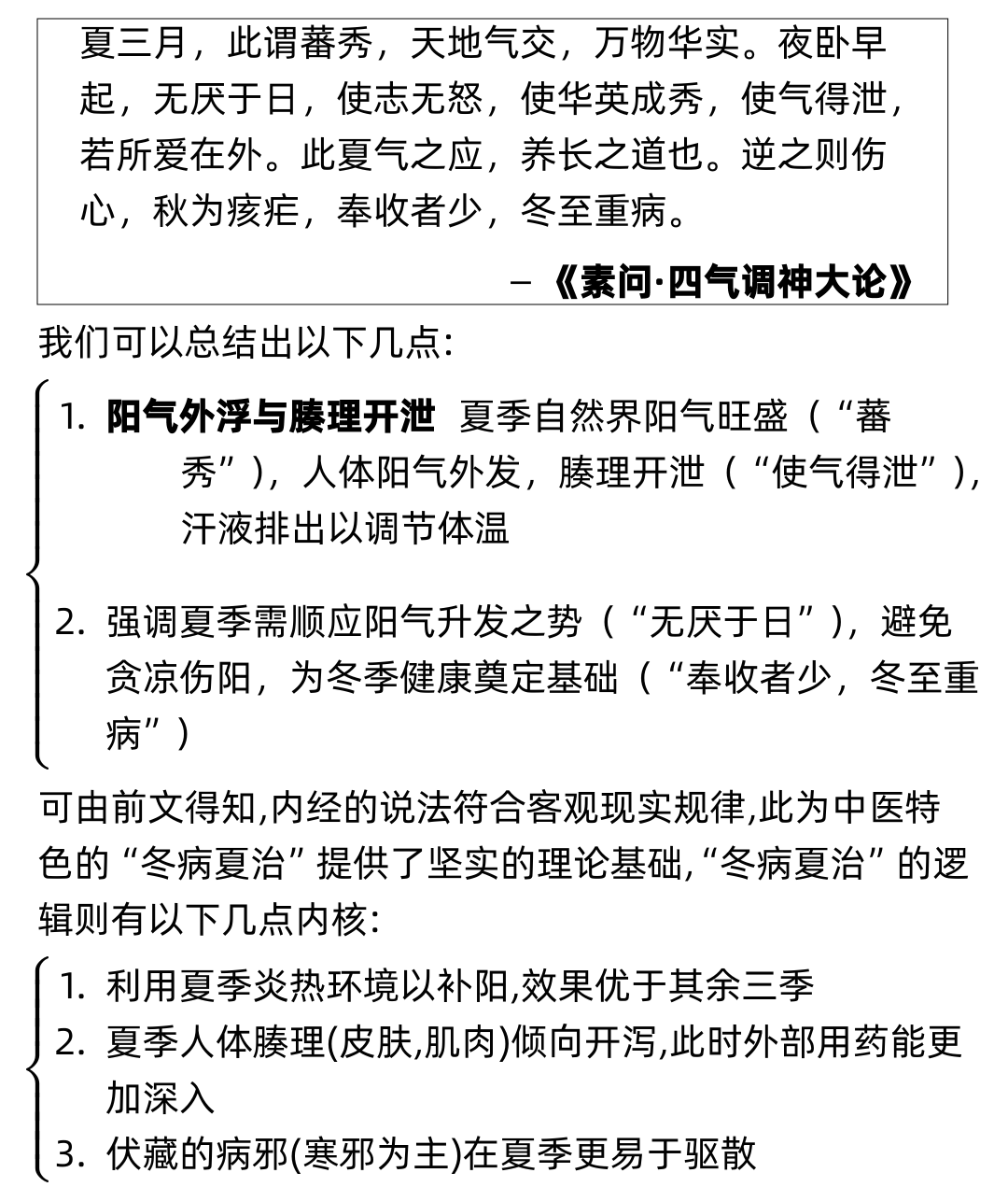
《黄帝内经》夏季养生法

图片

图片


但是,当自然的夏季气温无法解决问题时,便就需要中医各种治疗及养生的方法介入。




灸法

我们都有这样的经验,洗热水澡之后再出去会觉得凉甚至冷,而洗冷水澡之后出去会觉得温暖,其原理便是前文所提到的热量的传导,结合此处提到的相对湿度降低,我们不难推理出艾灸的原理,艾灸疗法是中医常用的治疗手段,其机作用的最底层逻辑如上文所述,总结而言则是人体为适应温度的变化所产生相应的反应机制。

图片


研究强调,艾灸并非温度越高或面积越大效果越好。超过52℃可能增加烫伤风险,而低于44℃则无法有效激活神经元。


图片





人体皮肤耐受上限约为60℃~70℃,超过此温度可能造成烫伤或毛细血管收缩,反而不利于疗效,45℃左右是相对理想的温度值,既能保证疗效(如抗炎、镇痛),又能避免患者不适。


整个艾灸与艾灸后的过程中会因散热而出现流汗的现象,中医则认为艾灸具有"开泄"和"去湿"的作用,能剌激神经,有效促进血液循环和毛细血管扩张,又客观上达到了中医"补阳、散寒"的作用。


图片


由此可见,灸法是符合《内经》中对于夏季养生法要求的绝佳方法和手段,也是符合现实客观规律的,利用灸法也可以很好地达到“冬病夏治”的目的。

由此可见,灸法是符合《内经》中对于夏季养生法要求的绝佳方法和手段,也是符合现实客观规律的,利用灸法也可以很好地达到"冬病夏治"的目的。




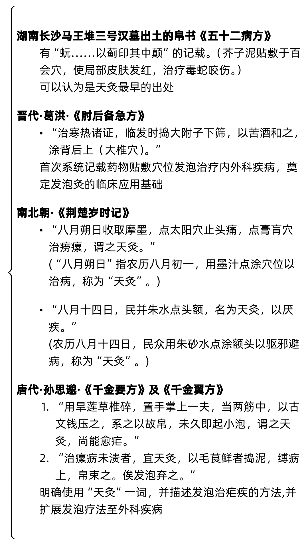
天灸


天灸:是一种传统中医疗法,又称药物灸、发泡灸或自灸,通过将刺激性药物敷贴于穴位或患处,使局部皮肤自然充血、潮红或起泡,以达到治疗疾病的目的。其名称源于无需艾火即可产生类似艾灸的效果。


图片


可以说是穴位敷贴与灸法相结合的结果。



三伏贴

图片


《张氏医通》是首位也是唯一一位提到了在三伏中使用天灸的医家,并且给出了配方,可以说,这才是最原汁原味的”三伏贴“,他有明确的配方,主治病症和使用方法。

图片


至此,我们可以总结出三伏贴的真正含义,即*在夏月三伏这一时期内,通过将刺激性药物敷贴于穴位或患处,使局部皮肤自然充血、潮红或起泡,达到天灸法的效果以治疗疾病的目的穴位药物敷贴法。



后记

在这个基础上我们对于三伏贴需作以下强调:

图片


以上三点,不能违背,否则不符客观自然规律及医理,也就违背了夏季养生的治疗原则与机理、天灸及三伏贴的治疗原理、"冬病夏治"的目的。


感谢大家的阅读,希望能帮助大家对三伏贴有真观的认识,去伪存真,少走冤枉路,少花冤枉钱。


END


声明: 部分图片素材来源于网络,侵删。

本文所含医学知识仅为健康科普,不能替代专业医疗诊断或治疗建议。如有健康问题,请务必咨询合格医生。

金鉴学堂
JINJIANXUETANG
地址:成都市金牛区十二桥路华神大厦B405
电话:028-83573517
友情链接
服务支持
联系我们
周一至周五:08:30-18:30
金鉴学堂服务号
金鉴学堂订阅号
金鉴学堂视频号