三年/五年师承名医跟诊中医师承培训介绍报名材料1v1指导班考前仿真模考训练班一年通关班三年通关班中医(专长)医师培训介绍网络全程班技能特训班面授全程班VIP精品班签约服务班出师和确有专长中医助理医师中医执业医师中医主治医师助理/执业中医小儿推拿专项中医康复理疗专项专项职业能力证书平脉辨证软组织修复产后康复筋经与针刀病根埋线推拿正骨针灸美容特色技能提升医考日历医学百科医学动态《中华人民共和国医师法》《中华人民共和国中医药法》中医医术确有专长(卫计委15号令)传统医学师承出师和确有专长(卫生部52号令)更多>>政策法规四川省卫健委四川省人社厅四川省中医药管理局成都市卫健委成都中医药大学四川省中医医院友情链接

揭开女性生理周期的秘密,看看她发火的原因...

发表时间:2025-09-11 16:23作者:岐阳老师

民间流传着一个幽默的说法:女性每个月都要经历:“疯一周,粘一周,烦一周,痛一周”,这样一个月就过去了,下个月继续开启循环。

图片
图片

这四周其实就是对女性生理的周期对女性心理情绪影响的高度概括。


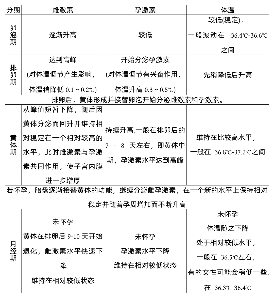
“疯一周”(卵泡期)

01

月经结束后的一周,雌激素水平上升,女性通常精力充沛、心情愉悦、思维活跃,表现为“活力四射”,甚至可能对新鲜事物充满兴趣。

粘一周”(排卵期)

02

经期后约两周,雌激素达到高峰,更愿意亲近伴侣或注重外表吸引力,被戏称为“想谈恋爱”的时期,比较粘人。

“烦一周”(黄体期)

03

月经前一周,孕激素占主导,情绪容易波动,表现为易怒、敏感、焦虑或低落,俗称“经前综合征”(PMS)。

“疼一周”(月经期)

04

经期阶段,部分女性会经历痛经、腰酸、乏力等不适,严重者可能影响日常生活,需注意保暖和休息。


图片


黄帝内经提到:“二七而天癸至,任脉通,太冲脉盛,月事以时下,故有子“。


天癸,男女皆有,是肾精肾气充盛到一定程度时体 内出现的具有促进人体生长、发育和生殖的一种精微物质。

天癸来源于先天肾气,靠后天水谷精气的滋养而逐渐趋于成熟,此后又随肾气的虚衰而竭止。


马玄台注释《素问》时说:“天癸者,阴精也。盖肾属水,癸亦属水,由先天之气蓄极而生,故谓阴精为天癸也。”


《景岳全书·阴阳篇》说:“元阴者,即无形之水,以长以立,天癸是也,强弱系 之。”


《类经》中指出:“天癸者,言天一之阴气耳,气化为水,名曰天 癸……其在人身,是为元阴,亦曰元气。第气之初生,真阴甚微,及其 既盛,精血乃旺,故女必二七,男必二八而后天癸至。天癸既至,在女子则月事以时下,在男子则精气溢泻,盖必阴气足而精血化耳。”

说明天癸源于先天,藏之于肾,在肾气旺盛时期,肾中真阴不断充实,在后天水谷之精的滋养下化生并成熟泌至。


对妇女来说,“天癸至”,则“月事以时下,故有子”“天癸竭,地道不通,故形坏而无子也”。说明天癸使 任脉所司的精、血、津液旺盛、充沛、通达,并使冲脉在其作用下,广聚脏腑之血,冲任二脉相资,血海满溢,月经来潮。因此,天癸主宰月经的潮与止。天癸是影响人体生长、发育与生殖的一种阴精,是“肾主生殖”的精微物质。


自女子二七开始,女生便走向成熟期,开始来月事,就像是提前开始上班,每月完成固定任务一般,而开始领取任务的始作俑者便是这个“天癸”,为什么叫天癸呢,因为在传统的五行观念中,我们将十天干按五行做了以下的区分


图片


其中癸为阴水,对应肾中之精,

而壬对应阳水,壬,妊,任皆为同一字源,故任脉主妊养。

冲脉是奇经八脉之一。冲脉可以调节涵蓄十二经气血,故称为"十二经脉之海",又称"血海"

故曰①太冲脉盛、②天癸至,➂任脉通,则女子成熟,有月事,能生育。


其对应到我们的现代医学便是雌激素与孕激素。


有女性朋友看到这里

就可能要说了

我要,这激素有何用!?

   让我每月如此痛苦!!!


先别急,它还是有一点好处的。

雌激素对人体具有多方面的保护作用和其他重要生理功能,尤其在女性健康中扮演关键角色


图片


相对来说,孕激素除了对怀孕的方面有一定作用外,最有用的就是免疫调节和调整代谢了。


图片


那么,女性一个月中雌激素与孕激素的分泌,便就造成了女性的四个周期


图片


画成折线图大致图示如下:

图片


我们可以发现当雌激素水平高时,女性的心理情绪还是很正常的,甚至有点非常nice了,在卵泡期和排卵期的兴趣爱好、办事效率、脑子灵活度等都十分地高。

而在黄体期时,雌激素水平下降,孕激素水平反升时,女性开始陷入抑郁焦虑,脑子也不好使了,做什么都没兴趣,这是因为


图片


所以,我们可以罗列出下表:


图片


可以看到,雌激素水平低会影响心情和精力(毕竟如前文它起营养保护作用),但罪魁祸首当属孕激素水平高

即然如此,那么我们只要雌激素,不要孕激素可不可以呢?也不行,我们将雌孕激素的作用对比一起看,便可以发现:


图片
图片
图片
图片
图片

图片

雌激素和孕激素的作用存在着拮抗作用,作用相互抵消以维持平衡

比如单纯的补充雌激素,如果过量,便有可能导致水肿。


那么,遇到情绪问题我们怎么调节呢,我们可以从《金匮要略》中一探究竟:


图片


中医中的“藏燥”(现代简体常写作“脏躁”)我们可以从最原始的命名(藏燥)体会出,中医认为更年期所出现的是类似“五脏干燥”的现象,所引起的结果是喜悲伤(抑郁),象神灵所作(像神灵上身一样,无明显理由),反复的打呵欠,伸懒腰基本对应更年期综合症

而师圣所给出的方子叫“甘草小麦大枣汤” ,也就是我们现在常说的“甘麦大枣汤


其中:

图片
图片
图片


01

|小麦

含色氨酸(血清素前体)和维生素B族,促进血清素(5-HT)合成,提升其水平,缓解焦虑和抑郁,同时富含维生素B1、B6和镁,支持神经系统功能。

02

|甘草

甘草酸通过抑制杏仁核(情绪中枢)过度活跃,降低应激反应;同时增强GABA(抑制性神经递质)活性,缓解紧张,甘草酸通过抑制促炎因子(如IL-6、TNF-α)释放,减少慢性压力对HPA轴的损害(调节下丘脑-垂体-肾上腺轴)。

03

|大枣

含黄酮类化合物(如柚皮苷),具有镇静作用,可减少自发运动及刺激反射,改善睡眠质量,含环磷酸腺苷(cAMP),扩张血管,改善心肌供血,缓解心悸;铁和维生素C辅助纠正贫血相关的疲劳。


在中医上,则归纳药效为:

  • 小麦:主养心神、除烦热、调节情绪。

  • 甘草:主调脾胃、缓急止痛、调和药性。

  • 大枣:主补气血、健脾安神、润燥生津。

所以,甘麦大枣汤具有养心安神、和中缓急的功效,可针对郁证-心神失养。



当您遇到痛经、黄体期与经期情志不疏时,你也可以尝试选用下穴位刺激(针刺、点按、艾炙等):

图片



小贴士


女性的情绪波动与激素变化密不可分,这是生理与心理交织的自然现象,而非脆弱或任性的表现。

当我们看到身边的女性经历情绪起伏时,不妨多一份耐心,少一份评判;多一份理解,少一份误解。

真正的关怀不在于解决问题本身,而在于用包容的心去倾听,用坚定的支持去陪伴。每一个情绪的背后,都是她们在努力平衡自我与世界的证明。

愿我们都能成为她们风雨中的港湾,给予温柔的力量,让理解与尊重成为最温暖的回应。



END


声明: 部分图片素材来源于网络,侵删。本文所含医学知识仅为健康科普,不能替代专业医疗诊断或治疗建议。如有健康问题,请务必咨询合格医生。

金鉴学堂
JINJIANXUETANG
地址:成都市金牛区十二桥路华神大厦B405
电话:028-83573517
友情链接
服务支持
联系我们
周一至周五:08:30-18:30
金鉴学堂服务号
金鉴学堂订阅号
金鉴学堂视频号